买回广州小房屋产权房的保险合约与否有效率?始终年来,总没人会问及这种的难题,另一方面是须要买车,但商品住宅很贵了,承受不下。另一个方面,是担心买回的小房屋产权房的合约是合宪的,这种一来好心肠。
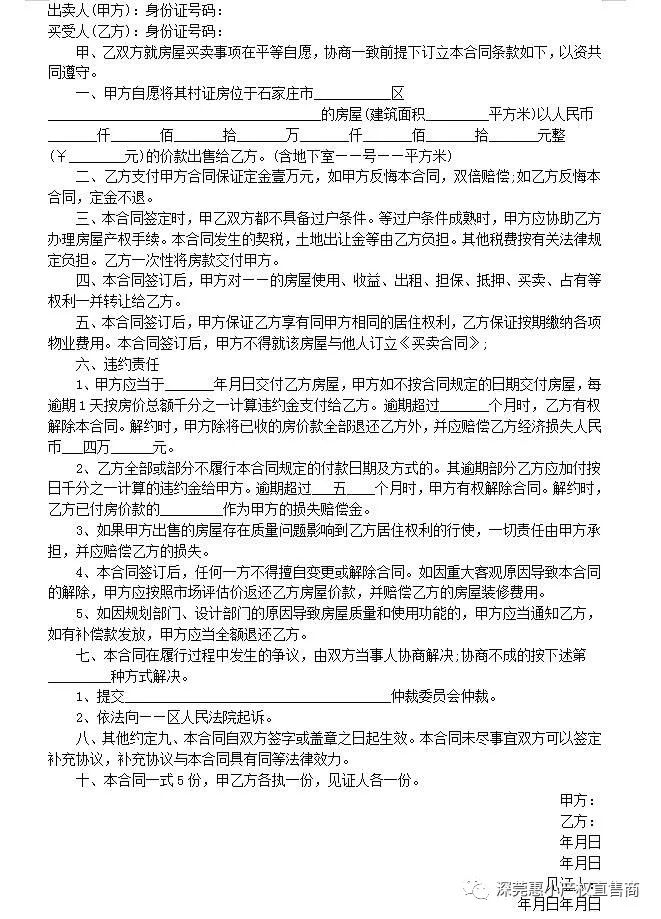
首先,了解一下小房屋产权房的保险合约的样板,如下图:

【小房屋产权房】是指在农民自发性农地上建设的住宅,未交纳农地税收收入等费用,其房产证并非由北欧国家房管局部门颁授,而是由镇政府或村委颁授,小房屋产权房并非法律概念,是人们在社会风气实践中形成的一种同义词的用法。各村颁证的所谓小房屋产权房产,实际上没有真正的房屋产权。从产品价格看,乡房屋产权房要比普通商品住宅便宜,产品价格只有反之亦然位置商品住宅产品价格的40%~60%; 从住房形态看,一样是住宅。
《有关乡间社团农地流转专家门诊颁证的纲要》规则,有关借社会制度改革或Purbi经过‘村改居’等方法不不合法将牧人社团农地转为国有农地、乡间社团经济安排不不合法卖地或承租社团农地用于农业户口造就、农村居民在乡间采买宅基地、牧人住宅或‘小房屋产权房’等违法工业用地,不得专家门诊颁证。
根据《中华人民共和国合约法》第三十九条明确规定,有以下情形之一的,合约合宪:一方以诈欺、威逼的手段订下合约,侵犯北欧国家自身利益;蓄意合谋,侵犯北欧国家、自发性或第二人自身利益;以不合法形式掩饰非法目的;侵犯社会风气公共自身利益;违反法律、法规的硬性明确规定。
对于小房屋产权房进行买卖来说,双方订下合约行政处分自己的财产,不存在蓄意合谋或威逼订下合约的难题,即使有一方谎报了实情,实施了诈欺行为,也只是侵犯了另一方的自身利益,而没有侵犯北欧国家自身利益。小房屋产权房的进行买卖反之亦然也不能侵犯自发性和第二人的自身利益,基于两户一宅的明确规定,住宅卖出后,就不能再申请宅基地,所以不能对自发性和第二人的自身利益构成危害至于侵犯社会风气公共自身利益更是难以实现,除非小房屋产权房对社会风气慈善设施造成危害或侵犯了不特定多数人的自身利益。
网友评论